Index of /CPAN/modules/by-module/CGI/DAVIDNICO/ParsingPerl/

NameLast ModifiedSizeType
../ -  Directory
CHECKSUMS2021-Nov-21 17:45:391.8Kapplication/octet-stream
Macrame-0.13.meta2017-Feb-02 20:19:150.9Kapplication/octet-stream
Macrame-0.13.readme2017-Feb-02 00:36:230.4Ktext/plain; charset=utf-8
Macrame-0.13.tar.gz2017-Feb-02 20:21:5315.7Kapplication/x-gtar-compressed
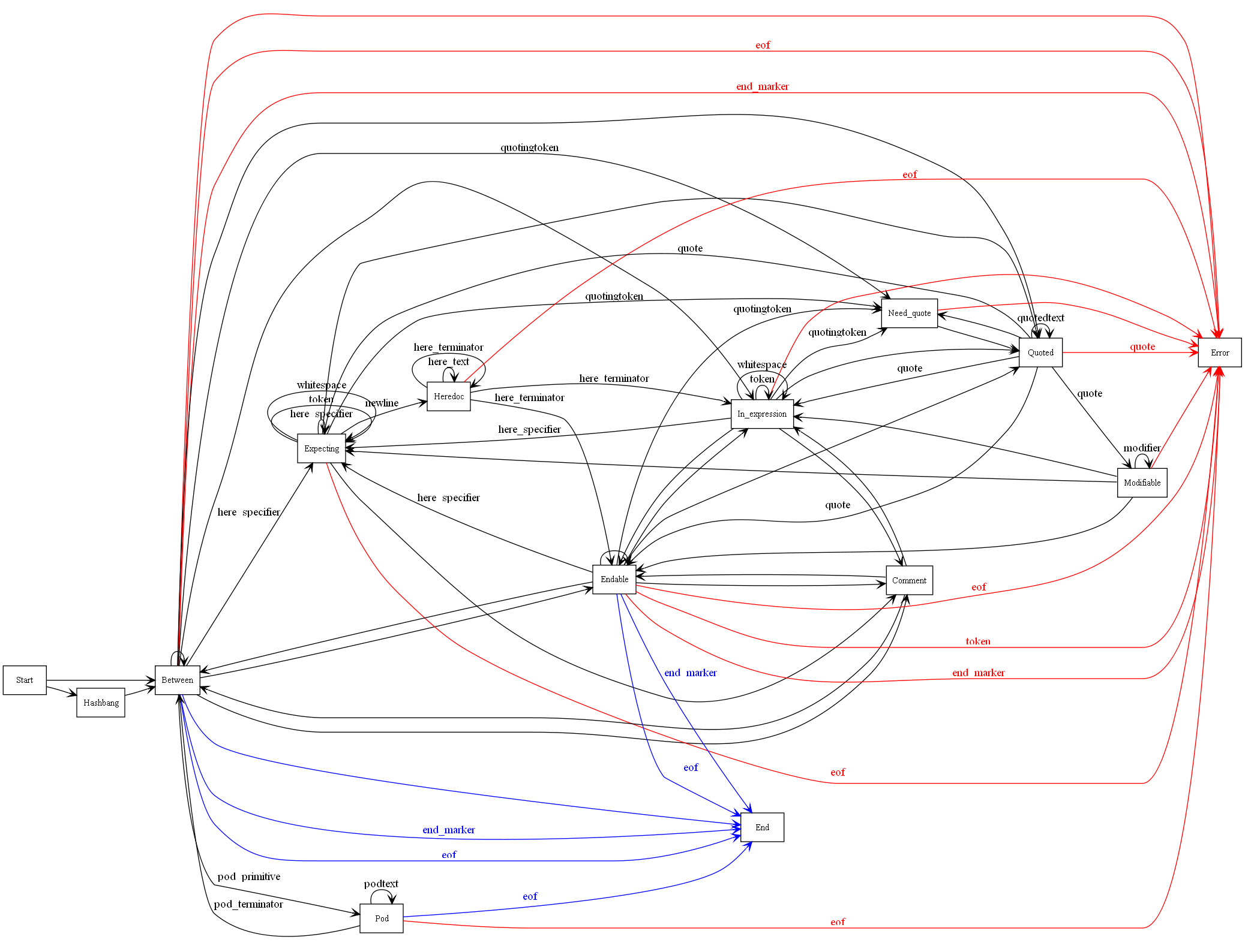
PerlState.png2008-Jun-09 19:25:31452.8Kimage/png
PerlStateMachine.pl2008-Jun-09 19:25:414.3Ktext/x-perl; charset=utf-8
lighttpd/1.4.59