ggmatplot is a quick and easy way of plotting the
columns of two matrices or data frames against each other using ggplot2.
ggplot2
requires wide format data to be wrangled into long format for plotting,
which can be quite cumbersome when creating simple plots. Therefore, the
motivation for ggmatplot is to provide a solution that
allows ggplot2
to handle wide format data. Although ggmatplot doesn’t
provide the same flexibility as ggplot2, it can
be used as a workaround for having to wrangle wide format data into long
format and creating simple plots using ggplot2.
ggmatplot is built upon ggplot2, and its
functionality is inspired by matplot.
Therefore, ggmatplot can be considered as a
ggplot version of matplot.
Similar to matplot,
ggmatplot plots a vector against the columns of a matrix,
or the columns of two matrices against each other, or a vector/matrix on
its own. However, unlike matplot,
ggmatplot returns a ggplot object. Therefore,
ggplot add
ons such as scales, faceting specifications, coordinate systems and
themes can also be added on to the resultant ggplot
object.
The latest version can be installed from CRAN:
install.packages("ggmatplot")Or you can install the development version from GitHub:
# install.packages("devtools")
devtools::install_github("xuan-liang/ggmatplot")library(ggmatplot)The first example plots a vector against each column of matrix using
the default plot_type = "point" of
ggmatplot(). We consider a simple case that we have a
covariate vector x and a matrix z with the
response y and the fitted value fit.y as the
two columns.
# vector x
x <- c(rnorm(100, sd = 2))
# matrix z
y <- x * 0.5 + rnorm(100, sd = 1)
fit.y <- fitted(lm(y ~ x))
z <- cbind(
actual = y,
fitted = fit.y
)
ggmatplot(x, z)
If two matrices with equal number of columns are used, the
corresponding columns of the matrices will be plotted against each
other, i.e. column 1 of matrix y will be plotted against
column 1 of matrix x, column 2 of matrix y
will be plotted against column 2 of matrix x, etc.
The next example uses the iris dataset, with matrices x
and y as shown below. The Sepal.Width is
plotted against Sepal.Length and the
Petal.Width is plotted against Petal.Length.
Therefore the groups ‘Column 1’ and ‘Column 2’ can be interpreted as
‘Sepal’ and ‘Petal’ respectively. To make the plot more meaningful, we
can further modify the legend label and axis names by
legend_label, xlab and ylab.
x <- (iris[, c(1, 3)])
head(x, 5)
#> Sepal.Length Petal.Length
#> 1 5.1 1.4
#> 2 4.9 1.4
#> 3 4.7 1.3
#> 4 4.6 1.5
#> 5 5.0 1.4
y <- (iris[, c(2, 4)])
head(y, 5)
#> Sepal.Width Petal.Width
#> 1 3.5 0.2
#> 2 3.0 0.2
#> 3 3.2 0.2
#> 4 3.1 0.2
#> 5 3.6 0.2
ggmatplot(x, y)
ggmatplot(x, y,
xlab = "Length",
ylab = "Width",
legend_label = c("Sepal", "Petal")
)
The next example creates a line plot of vector x against
the columns of matrix y by using
plot_type = "line". Although the lines would be represented
using different colors by default, the color parameter
allows custom colors to be assigned to them.
The following plot assigns custom colors to the lines, and the limits
of the y axis are updated using the ylim parameter.
Further, a ggplot theme is added on to the resultant ggplot object.
# matrix x
x <- 1:10
# matrix y
y <- cbind(
square = x^2,
cube = x^3
)
ggmatplot(x, y,
plot_type = "line",
color = c("blue", "purple"),
ylim = c(0, 750)
) +
theme_minimal()
Next is the plot of the US personal expenditure over 5 categories and
5 years, and is a simple example of how wide format data can be used
with ggmatplot(). Note how the expenditure categories to be
used on the x axis is used as vector x, and the expenditure
values is used in wide format as matrix y - with its
columns corresponding to the grouping structure.
The plot specifies the plot type as plot_type = "both",
which is a combination of ‘point’ and ‘line’ plots. It is further
customized by using ggmatplot() parameters and a
ggplot theme as well.
USPersonalExpenditure
#> 1940 1945 1950 1955 1960
#> Food and Tobacco 22.200 44.500 59.60 73.2 86.80
#> Household Operation 10.500 15.500 29.00 36.5 46.20
#> Medical and Health 3.530 5.760 9.71 14.0 21.10
#> Personal Care 1.040 1.980 2.45 3.4 5.40
#> Private Education 0.341 0.974 1.80 2.6 3.64
# vector x
x <- rownames(USPersonalExpenditure)
ggmatplot(x, USPersonalExpenditure,
plot_type = "both",
xlab = "Category",
ylab = "Expenditure (in Billions of Dollars)",
legend_title = "Year",
legend_label = c(1940, 1945, 1950, 1955, 1960)
) +
theme(axis.text.x = element_text(angle = 45, hjust = 1))
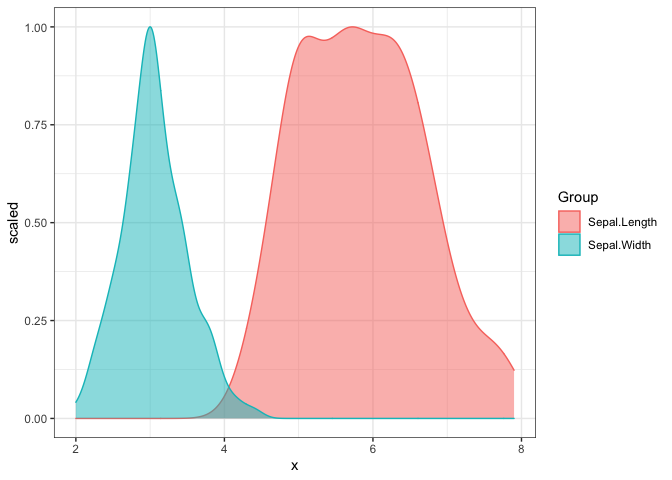
Density plots only accept a single matrix or data frame and will group the plot based on its columns. The following density plot uses a two column matrix, and groups the plot by the two columns. While the default density estimate is represented in the measurement units of the data, an aesthetic mapping is added on to the ggplot object to scale the density estimate to a maximum of 1.
# matrix x
x <- (iris[, 1:2])
ggmatplot(x, plot_type = "density") +
aes(y = stat(scaled)) +
theme_bw()
Boxplots accept only a single matrix or data frame as well, and uses
its columns as individual groups. By default, the fill color is white.
But it is easy to customize and the transparency can be modified by the
alpha parameter.
It is also worth noticing that alpha isn’t a parameter
defined in ggmatplot(), but can be used. This is because
ggmatplot is built upon ggplot2, and each
plot_type corresponds to a geom
as listed here.
Therefore, all valid parameters with the underlying ggplot2 geom
can be used with ggmatplot().
# matrix x
x <- (iris[, 1:4])
ggmatplot(x,
plot_type = "boxplot",
color = 'black',
fill = 'grey',
alpha = 0.8,
xlab = "", ylab = ""
)
Violin plots accept a single matrix or data frame input, and behave similar to density plots and boxplots.
This plot updates the colors of the two groups using the
color parameter, and it can be seen that the fill of the
violin plots has been updated too. This is because updating either the
color or fill parameter will automatically
update the other, unless they are both defined simultaneously.
# matrix x
x <- (iris[, 1:2])
ggmatplot(x,
plot_type = "violin",
color = c("#00AFBB", "#E7B800"),
xlab = "", ylab = ""
)
Dotplots too accept a single matrix input and plot the distribution
of each of its columns. The next example uses the
plot_type = "dotplot" to visualize the distribution of the
data with the custom color and binwidth value. Note that the default
setting for binwidth is 1/30 of the range of the data.
# matrix x
x <- (iris[, 1:2])
ggmatplot(x,
plot_type = "dotplot",
color = c("#00AFBB", "#E7B800"),
binwidth = 0.1,
xlab = "", ylab = ""
)
Similar to density, violin, dotplots, and box plots, histograms too
accept a single matrix or data frame input and group the plot using its
columns. The histogram in the following example uses a matrix of 4
columns, and therefore groups the plots based on these 4 columns. The
plot is also faceted by group and the legend is removed by a
ggplot theme setting.
The color and fill parameters have been
defined simultaneously on this plot. However, only a single
color value is defined whereas the number of
fill colors correspond to the number of groups. If a single
value is defined it will be used over all groups, like the black line
color is used across all groups in this example.
# matrix x
x <- (iris[, 1:4])
ggmatplot(x,
plot_type = "histogram",
xlab = "",
color = "black",
fill = c("#F8766D", "#7CAE00", "#00BFC4", "#C77CFF")
) +
facet_wrap(~Group, scales = "free") +
theme(legend.position = 'none')
The next example is of the plot_type = ecdf, and also
uses a single matrix input to plot out the empirical cumulative
distributions of the columns of the matrix individually.
# matrix x
x <- (iris[, 1:4])
ggmatplot(x,
plot_type = "ecdf",
xlab = "",
ylab = 'Empirical CDF',
size = 1
) +
theme_minimal()
Error plots also accept only a single matrix input, and plots out
error bars for each column of the matrix. The desc_stat
parameter of ggmatplot() can be used to define what the mid
point and error bars of the plot should represent.
The next example, plots out an errorplot using the
medians and interquartile ranges of each variable.
# matrix x
x <- (iris[, 1:4])
ggmatplot(x,
plot_type = "errorplot",
desc_stat = "median_iqr",
xlab = "",
size = 1
) +
theme_minimal()