Note: This document is for an older version of GRASS GIS that is outdated. You should upgrade, and read the current manual page.
NAME
g.gui.gmodeler - Graphical Modeler.
Allows interactively creating, editing and managing models.
KEYWORDS
general,
GUI,
graphical modeler,
workflow
SYNOPSIS
g.gui.gmodeler
g.gui.gmodeler --help
g.gui.gmodeler [file=name.gxm] [--help] [--verbose] [--quiet] [--ui]
Flags:
- --help
- Print usage summary
- --verbose
- Verbose module output
- --quiet
- Quiet module output
- --ui
- Force launching GUI dialog
Parameters:
- file=name.gxm
- Name of model file to be loaded
The Graphical Modeler is a wxGUI
component which allows the user to create, edit, and manage simple and
complex models using an easy-to-use interface.
When performing analytical operations in GRASS GIS, the
operations are not isolated, but part of a chain of operations. Using the
Graphical Modeler, a chain of processes (i.e. GRASS GIS modules)
can be wrapped into one process (i.e. model). Subsequently it is easier to
execute the model later on even with slightly different inputs or parameters.
Models represent a programming technique used in GRASS GIS to
concatenate single steps together to accomplish a task. It is advantageous
when the user see boxes and ovals that are connected by lines and
represent some tasks rather than seeing lines of coded text. The Graphical
Modeler can be used as a custom tool that automates a process. Created
models can simplify or shorten a task which can be run many times and it can
also be easily shared with others. Important to note is that models cannot
perform specified tasks that one cannot also manually perform with GRASS
GIS. It is recommended to first to develop the process manually, note down
the steps (e.g. by using the Copy button in module dialogs) and later
replicate them in model.
The Graphical Modeler allows you to:
- define data items (raster, vector, 3D raster maps)
- define actions (GRASS commands)
- define relations between data and action items
- define loops (e.g. map series) and conditions (if-else statements)
- define model variables
- parameterize GRASS commands
- define intermediate data
- validate and run model
- save model properties to a file (GRASS Model File|*.gxm)
- export model to Python script
- export model to image file
The Graphical Modeler can be launched from the Layer Manager menu
File -> Graphical modeler or from the main
toolbar

. It's also
available as stand-alone module
g.gui.gmodeler.
The main Graphical Modeler menu contains options which enable the user
to fully control the model. Directly under the main menu one can find
toolbar with buttons (see figure below). There are options including
(1) Create new model,
(2) Load model from file,
(3) Save current model to file,
(4) Export model to image,
(5) Export model to Python script,
(6) Add command (GRASS modul) to model,
(7) Add data to model,
(8) Manually define relation between
data and commands,
(9) Add loop/series to model,
(10) Add comment to model,
(11) Redraw model canvas,
(12) Validate model,
(13) Run model,
(14) Manage model variables,
(15) Model settings,
(16) Show manual,
(17) Quit Graphical Modeler.
Figure: Components of Graphical Modeler menu toolbar.
There is also a lower menu bar in the Graphical modeler dialog where one can
manage model items, visualize commands, add or manage model variables,
define default values and descriptions. The Python editor dialog window
allows seeing workflows written in Python code. The rightmost tab of
the bottom menu is automatically triggered when the model is activated and
shows all the steps of running GRASS modeler modules. In case of errors
in the calculation process, it is written at that place.
Figure: Lower Graphical Modeler menu toolbar.
The workflow is usually established from four types of diagrams. Input and
derived model data are usually represented with oval diagrams. This type of
model elements stores path to specific data on the user's disk. It is
possible to insert vector data, raster data, database tables, etc.
The type of data is clearly distinguishable in the model by its color.
Different model elements are shown in the figures below.
- (A) raster data:
- (B) relation:
- (C) GRASS module:
- (D) loop:
- (E) database table:
- (F) 3D raster data:
- (G) vector data:
- (H) disabled GRASS module:
- (I) comment:
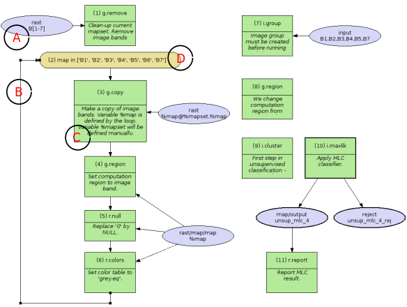
Figure: A model to perform unsupervised classification using MLC
(i.maxlik) and SMAP (i.smap).
Another example:
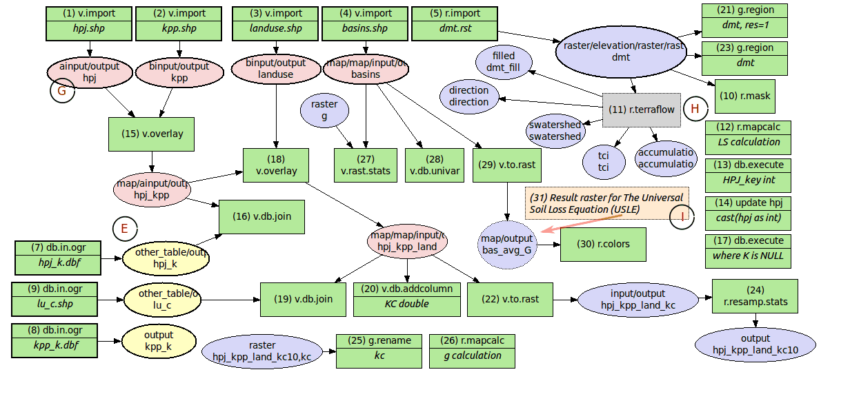
Figure: A model to perform estimation of average annual soil loss
caused by sheet and rill erosion using The Universal Soil Loss
Equation.
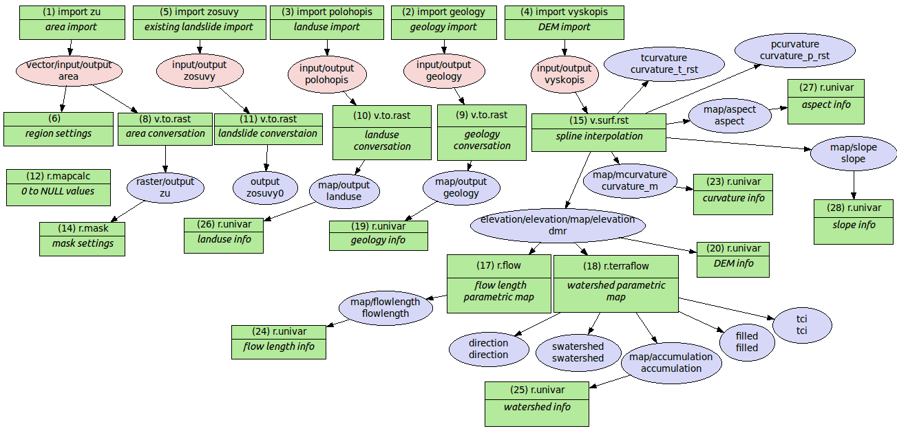
Example as part of landslide prediction process:
Figure: A model to perform creation of parametric maps used by geologists
to predict landslides in the area of interest.
In this example the
zipcodes_wake vector data and the
elev_state_500m raster data from the North Carolina
sample dataset (original
raster and
vector
data) are used to calculate average elevation for every
zone. The important part of the process is the Graphical Modeler, namely its
possibilities of process automation.
In the command console the procedure looks as follows:
# input data import
r.import input=elev_state_500m.tif output=elevation
v.import input=zipcodes_wake.shp output=zipcodes_wake
# computation region settings
g.region vector=zipcodes_wake
# raster statistics (average values), upload to vector map table calculation
v.rast.stats -c map=zipcodes_wake raster=elevation column_prefix=rst method=average
# univariate statistics on selected table column for zipcode map calculation
v.db.univar map=zipcodes_wake column=rst_average
# conversion from vector to raster layer (due to result presentation)
v.to.rast input=zipcodes_wake output=zipcodes_avg use=attr attribute_column=rst_average
# display settings
r.colors -e map=zipcodes_avg color=bgyr
d.mon start=wx0 bgcolor=white
d.barscale style=arrow_ends color=black bgcolor=white fontsize=10
d.rast map=zipcodes_avg bgcolor=white
d.vect map=zipcodes_wake type=boundary color=black
d.northarrow style=1a at=85.0,15.0 color=black fill_color=black width=0 fontsize=10
d.legend raster=zipcodes_avg lines=50 thin=5 labelnum=5 color=black fontsize=10
To start performing above steps as an automatic process with the Graphical Modeler
press the

icon or
type
g.gui.gmodeler. The simplest way of inserting elements
is by adding the complete GRASS command to the Command field in the GRASS command
dialog (see figure below). With full text search one can do faster
module hunting. Next, the label and the command can be added. In case that only
a module name is inserted, after pressing the
Enter button, the
module dialog window is displayed and it is possible to set all of the usual
module options (parameters and flags).
Figure: Dialog for adding GRASS commands to model.
All used modules can be parameterized in the model. That causes launching the
dialog with input options for model after the model is run. In this example,
input layers (
zipcodes_wake vector map and
elev_state_500m
raster map) are parameterized. Parameterized elements show their diagram border
slightly thicker than those of unparameterized elements.
Figure: Model parameter settings.
The final model, the list of all model items, and the Python code window with
Save and Run option are shown in the figures below.
Figure: A model to perform average statistics for zipcode zones.
Figure: Items with Python editor window.
For convenience, this model for the Graphical Modeler is also available for download
here.
The model is run by clicking the Run button
. When all inputs are set, the results can
be displayed as shown in the next Figure:
Figure: Average elevation for ZIP codes using North Carolina sample dataset as
an automatic calculation performed by Graphical Modeler.
When one wants to run model again with the same data or the same names, it is
necessary to use
--overwrite option. It will cause maps with identical
names to be overwritten. Instead of setting it for every
module separately it is handy to change the Model Property settings globally.
This dialog includes also metadata settings, where model name, model description
and author(s) of the model can be specified.
Figure: Model properties.
Another useful trick is the possibility to set variables. Their content can be used
as a substitute for other items. Value of variables can be values such as
raster or vector data, integer, float, string value or they may constitute some
region, mapset, file or direction data type.
Then it is not
necessary to set any parameters for input data. The dialog with variable settings
is automatically displayed after model is run. So, instead of model parameters
(e.g.
r.import a
v.import, see the Figure
Run model dialog above)
there are
Variables.
Figure: Model with variable inputs.
The key point is the usage of % before the substituting variable and
settings in Variables dialog. For example, in case of a model variable
raster that points to an input file path and which value is required to be
used as one of inputs for a particular model, it should be specified in the
Variables dialog with its respective name (raster), data type,
default value and description. Then it should be set in the module dialog as
input called %raster.
Figure: Example of raster file variable settings.
Figure: Example of raster file variable usage.
Finally, the model settings can be stored as a GRASS GIS Model file with
*.gxm extension. The advantage is that it can be shared as a
reusable workflow that may be run also by other users with different data.
For example, this model can later be used to calculate the average precipitation
for every administrative region in Slovakia using the precip raster data from
Slovakia precipitation dataset and administration boundaries of Slovakia from
Slovak Geoportal
(only with a few clicks).
There can be some data in a model that did not exist before the process and
that it is not worth it to maintain after the process executes. They can
be described as being
Intermediate by single clicking using the right
mouse button, see figure below. All such data should be deleted following
model completion. The boundary of intermediate component is dotted line.
Figure: Usage and definition of intermediate data in model.
By using the Python editor in the Graphical Modeler one can add Python code and then
run it with
Run button or just save it as a Python script
*.py.
The result is shown in the Figure below:
Figure: Python editor in the wxGUI Graphical Modeler.
In the example below the
MODIS MOD13Q1
(NDVI) satellite data products are used in a loop. The original data are
stored as coded integer values that need to be multiplied by the
value
0.0001 to represent real
ndvi values. Moreover, GRASS GIS
provides a predefined color table called
ndvi to represent
ndvi data.
In this case it is not necessary to work with every image separately.
The Graphical Modeler is an appropriate tool to
process data in an effective way using loop and variables (
%map for a
particular MODIS image in mapset and
%ndvi for original data name suffix).
After the loop component is added to model, it is necessary to define series of maps
with required settings of map type, mapset, etc.
Figure: MODIS data representation in GRASS GIS after Graphical Modeler usage.
When the model is supplemented by all of modules, these modules should be
ticked in the boxes of loop dialog. The final model and its results are shown below.
Figure: Model with loop.

Figure: MODIS data representation in GRASS GIS after Graphical Modeler usage.
The steps to enter in the command console of the Graphical Modeler would be as follows:
# note that the white space usage differs from the standard command line usage
# rename original image with preselected suffix
g.rename raster = %map,%map.%ndvi
# convert integer values
r.mapcalc expression = %map = %map.%ndvi * 0.0001
# set color table appropriate for nvdi data
r.colors = map = %map color = ndvi
wxGUI
wxGUI components
See also selected user models available from
GRASS Addons repository.
See also
the wiki page
(especially various video
tutorials).
Martin Landa, OSGeoREL, Czech Technical University in Prague, Czech Republic
Various manual improvements by Ludmila Furkevicova, Slovak University of Technology in Bratislava, Slovak Republic
SOURCE CODE
Available at:
wxGUI Graphical Modeler source code
(history)
Latest change: Thu Feb 3 11:10:06 2022 in commit: 73413160a81ed43e7a5ca0dc16f0b56e450e9fef
Main index |
GUI index |
Topics index |
Keywords index |
Graphical index |
Full index
© 2003-2022
GRASS Development Team,
GRASS GIS 8.0.3dev Reference Manual