Skip to content

i.sentinel.mask

Creates clouds and shadows masks for Sentinel-2 images.

i.sentinel.mask [-rtsc] [input_file=name] [blue=name] [green=name] [red=name] [nir=name] [nir8a=name] [swir11=name] [swir12=name] [output=name] [cloud_mask=name] [cloud_raster=name] [shadow_mask=name] [shadow_raster=name] cloud_threshold=integer shadow_threshold=integer [sun_position=string] [mtd_file=name] [metadata=name] [scale_fac=integer] [--overwrite] [--verbose] [--quiet] [--qq] [--ui]

Example:

i.sentinel.mask cloud_mask=name cloud_threshold=50000 shadow_threshold=10000

grass.script.run_command("i.sentinel.mask", input_file=None, blue=None, green=None, red=None, nir=None, nir8a=None, swir11=None, swir12=None, output=None, cloud_mask=None, cloud_raster=None, shadow_mask=None, shadow_raster=None, cloud_threshold=50000, shadow_threshold=10000, sun_position=None, mtd_file=None, metadata="default", scale_fac=10000, flags=None, overwrite=None, verbose=None, quiet=None, superquiet=None)

Example:

gs.run_command("i.sentinel.mask", cloud_mask="name", cloud_threshold=50000, shadow_threshold=10000)

grass.tools.Tools.i_sentinel_mask(input_file=None, blue=None, green=None, red=None, nir=None, nir8a=None, swir11=None, swir12=None, output=None, cloud_mask=None, cloud_raster=None, shadow_mask=None, shadow_raster=None, cloud_threshold=50000, shadow_threshold=10000, sun_position=None, mtd_file=None, metadata="default", scale_fac=10000, flags=None, overwrite=None, verbose=None, quiet=None, superquiet=None)

Example:

tools = Tools()
tools.i_sentinel_mask(cloud_mask="name", cloud_threshold=50000, shadow_threshold=10000)

This grass.tools API is experimental in version 8.5 and expected to be stable in version 8.6.

Parameters

input_file=name
    Name of the .txt file with listed input bands
blue=name
    Input bands
green=name
    Input bands
red=name
    Input bands
nir=name
    Input bands
nir8a=name
    Input bands
swir11=name
    Input bands
swir12=name
    Input bands
output=name
    Name of output raster cloud and shadow mask
cloud_mask=name
    Name of output vector cloud mask
cloud_raster=name
    Name of output raster cloud mask
shadow_mask=name
    Name of output vector shadow mask
shadow_raster=name
    Name of output raster shadow mask
cloud_threshold=integer [required]
    Threshold for cleaning small areas from cloud mask (in square meters)
    Default: 50000
shadow_threshold=integer [required]
    Threshold for cleaning small areas from shadow mask (in square meters)
    Default: 10000
sun_position=string
    Comma separted pair of values for mean sun zenith and mean sun azimuth as reported in metadata
mtd_file=name
    Name of the image metadata file (MTD_TL.xml)
metadata=name
    Name of Sentinel metadata json file
    Default is LOCATION/MAPSET/cell_misc/BAND/description.json
    Default: default
scale_fac=integer
    Rescale factor
    Default: 10000
-r
    Set computational region to maximum image extent
-t
    Do not delete temporary files
-s
    Rescale input bands
-c
    Compute only the cloud mask
--overwrite
    Allow output files to overwrite existing files
--help
    Print usage summary
--verbose
    Verbose module output
--quiet
    Quiet module output
--qq
    Very quiet module output
--ui
    Force launching GUI dialog

input_file : str, optional
    Name of the .txt file with listed input bands
    Used as: input, file, name
blue : str, optional
    Input bands
    Used as: input, raster, name
green : str, optional
    Input bands
    Used as: input, raster, name
red : str, optional
    Input bands
    Used as: input, raster, name
nir : str, optional
    Input bands
    Used as: input, raster, name
nir8a : str, optional
    Input bands
    Used as: input, raster, name
swir11 : str, optional
    Input bands
    Used as: input, raster, name
swir12 : str, optional
    Input bands
    Used as: input, raster, name
output : str, optional
    Name of output raster cloud and shadow mask
    Used as: output, raster, name
cloud_mask : str, optional
    Name of output vector cloud mask
    Used as: output, vector, name
cloud_raster : str, optional
    Name of output raster cloud mask
    Used as: output, raster, name
shadow_mask : str, optional
    Name of output vector shadow mask
    Used as: output, vector, name
shadow_raster : str, optional
    Name of output raster shadow mask
    Used as: output, raster, name
cloud_threshold : int, required
    Threshold for cleaning small areas from cloud mask (in square meters)
    Default: 50000
shadow_threshold : int, required
    Threshold for cleaning small areas from shadow mask (in square meters)
    Default: 10000
sun_position : str, optional
    Comma separted pair of values for mean sun zenith and mean sun azimuth as reported in metadata
mtd_file : str, optional
    Name of the image metadata file (MTD_TL.xml)
    Used as: input, file, name
metadata : str, optional
    Name of Sentinel metadata json file
    Default is LOCATION/MAPSET/cell_misc/BAND/description.json
    Used as: input, file, name
    Default: default
scale_fac : int, optional
    Rescale factor
    Default: 10000
flags : str, optional
    Allowed values: r, t, s, c
    r
        Set computational region to maximum image extent
    t
        Do not delete temporary files
    s
        Rescale input bands
    c
        Compute only the cloud mask
overwrite : bool, optional
    Allow output files to overwrite existing files
    Default: None
verbose : bool, optional
    Verbose module output
    Default: None
quiet : bool, optional
    Quiet module output
    Default: None
superquiet : bool, optional
    Very quiet module output
    Default: None

input_file : str | io.StringIO, optional
    Name of the .txt file with listed input bands
    Used as: input, file, name
blue : str | np.ndarray, optional
    Input bands
    Used as: input, raster, name
green : str | np.ndarray, optional
    Input bands
    Used as: input, raster, name
red : str | np.ndarray, optional
    Input bands
    Used as: input, raster, name
nir : str | np.ndarray, optional
    Input bands
    Used as: input, raster, name
nir8a : str | np.ndarray, optional
    Input bands
    Used as: input, raster, name
swir11 : str | np.ndarray, optional
    Input bands
    Used as: input, raster, name
swir12 : str | np.ndarray, optional
    Input bands
    Used as: input, raster, name
output : str | type(np.ndarray) | type(np.array) | type(gs.array.array), optional
    Name of output raster cloud and shadow mask
    Used as: output, raster, name
cloud_mask : str, optional
    Name of output vector cloud mask
    Used as: output, vector, name
cloud_raster : str | type(np.ndarray) | type(np.array) | type(gs.array.array), optional
    Name of output raster cloud mask
    Used as: output, raster, name
shadow_mask : str, optional
    Name of output vector shadow mask
    Used as: output, vector, name
shadow_raster : str | type(np.ndarray) | type(np.array) | type(gs.array.array), optional
    Name of output raster shadow mask
    Used as: output, raster, name
cloud_threshold : int, required
    Threshold for cleaning small areas from cloud mask (in square meters)
    Default: 50000
shadow_threshold : int, required
    Threshold for cleaning small areas from shadow mask (in square meters)
    Default: 10000
sun_position : str, optional
    Comma separted pair of values for mean sun zenith and mean sun azimuth as reported in metadata
mtd_file : str | io.StringIO, optional
    Name of the image metadata file (MTD_TL.xml)
    Used as: input, file, name
metadata : str | io.StringIO, optional
    Name of Sentinel metadata json file
    Default is LOCATION/MAPSET/cell_misc/BAND/description.json
    Used as: input, file, name
    Default: default
scale_fac : int, optional
    Rescale factor
    Default: 10000
flags : str, optional
    Allowed values: r, t, s, c
    r
        Set computational region to maximum image extent
    t
        Do not delete temporary files
    s
        Rescale input bands
    c
        Compute only the cloud mask
overwrite : bool, optional
    Allow output files to overwrite existing files
    Default: None
verbose : bool, optional
    Verbose module output
    Default: None
quiet : bool, optional
    Quiet module output
    Default: None
superquiet : bool, optional
    Very quiet module output
    Default: None

Returns:

result : grass.tools.support.ToolResult | np.ndarray | tuple[np.ndarray] | None
If the tool produces text as standard output, a ToolResult object will be returned. Otherwise, None will be returned. If an array type (e.g., np.ndarray) is used for one of the raster outputs, the result will be an array and will have the shape corresponding to the computational region. If an array type is used for more than one raster output, the result will be a tuple of arrays.

Raises:

grass.tools.ToolError: When the tool ended with an error.

DESCRIPTION

i.sentinel.mask allows to automatically identify clouds and their shadows in Sentinel-2 images. The algorithm works on reflectance values (Bottom of Atmosphere Reflectance - BOA). Therefore, the atmospheric correction has to be applied to all input bands (see i.sentinel.preproc or i.atcorr) (level 1C and 2A).

The following figures show the difference between the standard cloud mask as provided in Sentinel-2 SAFE products and the cloud detection results obtained with i.sentinel.mask (shadow detection not activated in this example; see below for an example with cloud and shadow masks):

Official cloud mask (yellow borders) as provided in Sentinel-2 SAFE products
 (example: Indonesia)
Fig: Official cloud mask (yellow borders) as provided in Sentinel-2 SAFE products (example: Indonesia).

Cloud (yellow borders) and shadow (green borders) detection with i.sentinel.mask (example: Indonesia)
Fig: Cloud (yellow borders) and shadow (green borders) detection with i.sentinel.mask(example: Indonesia).

The implemented procedure consists essentially of an algorithm based on values thresholds, comparisons and calculations between bands which leads to two different rough maps of clouds and shadows. These require further improvements and elaborations (e.g. transformation from raster to vector, cleaning geometries, removing small areas, checking topology, etc.) carried out in the different steps of the procedure.

Module General WorkFlow
Fig: Module General WorkFlow.

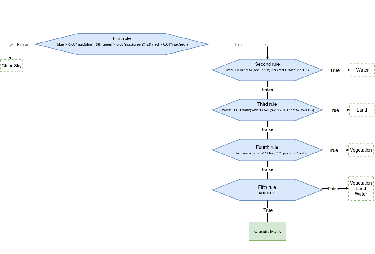
Cloud detection procedure
Fig: Cloud detection procedure.

Shadow detection procedure
Fig: Shadow detection procedure.

The algorithm has been developed starting from rules found in literature (Parmes et. al 2017) and conveniently refined.

Regarding the detection of shadows, the algorithm has been developed to identify only the shadows of clouds on the ground. Obviously, some misclassifications can occur. Often shadows and water have in fact, similar reflectance values which can lead to erroneous classification of water bodies as shadows. Therefore, in order to increase the accuracy of the final shadow mask, a control check is implemented. Clouds and shadows are spatially intersected in order to remove misclassified areas. This means that all those shadow geometries which do not intersect a cloud geometry are removed.

"Cleaning" procedure of the shadow mask
Fig: "Cleaning" procedure of the shadow mask

All necessary input bands (blue, green, red, nir, nir8a, swir11, swir12) must be imported in GRASS and specified one by one or using an input text file. The text file has to be written following the syntax below: variable=your_map

blue=your_blue_map
green=your_green_map
red=your_red_map
nir=your_nir_map
nir8a=your_nir8a_map
swir11=your_swir11_map
swir12=your_swir12_map

Tha variables names (blue, green, red, nir, nir8a, swir11, swir12) have to be written precisely like in the example above (e.g. not Blue, nor BLUE but blue), no spaces, empty lines or special characters are permitted.

The final outputs are two different vector maps, one for clouds and one for shadows.

The metadata file (MTD_TL.xml or S2A_OPER_MTD_L1C_TL_MPS__*.xml) is required only if both masks (cloud and shadow) are computed. The module retrieves from this file the sun azimuth and zenith necessary for the shadow mask cleaning phase (see the scheme above)

If flag -s is given all selected bands are rescaled using the specified scale factor [scale_fac=integer]. By default the scale factor is set to 10000, the QUANTIFICATION_VALUE from the metadata of Sentinel-2 images.

The module takes the current region settings into accout. To ignore the current region and set it from the whole image, the flag -r has to be given.

The module allows to compute only the cloud mask or both cloud and shadow masks. If flag -c is given, only the cloud procedure will be performed. The computation of cloud mask is mandatory for shadow mask creation. In fact cloud map is used during the cleaning phase of the shadow mask in order to remove misclassifications.

If the input_file is given, the mtd_file or metadata can also be specified in the this file.

EXAMPLES

North Carolina example

This example illustrates how to run i.sentinel.mask for a Sentinel-2A image (S2A_MSIL1C_20180713T155901_N0206_R097_T17SPV_20180713T211059.SAFE) in the North Carolina location.
Obviously, the image has been imported and atmospheric correction has been performed before running i.sentinel.mask .

i.sentinel.mask -r input_file=path/input_cloud_mask.txt cloud_mask=cloud \
  shadow_mask=shadow cloud_threshold=25000 shadow_threshold=5000 mtd_file=path/MTD_TL.xml

The input text file:

blue=T17SPV_20180315T160021_B02_cor
green=T17SPV_20180315T160021_B03_cor
red=T17SPV_20180315T160021_B04_cor
swir11=T17SPV_20180315T160021_B11_cor
nir=T17SPV_20180315T160021_B08_cor
swir12=T17SPV_20180315T160021_B12_cor
nir8a=T17SPV_20180315T160021_B8A_cor

Use -r to set the computational region to the maximum image extend.

image-alt
Figure1 (left): Sentinel-2A Band 02 - Figure2 (right): Sentinel-2A Band 02 with computed cloud and shadow masks

Indonesia example

# EPSG 32749 (UTM 49S)
# Scene: S2A_MSIL2A_20200104T024111_N0213_R089_T49MGU_2020010
i.sentinel.download settings=credentials output=data uuid=f4d51134-c502-488b-8384-9eb0009c7545

# Mangkawuk area
g.region n=9870790 s=9855540 w=763950 e=786410 res=10 -p

# limit import to all bands with 10m and 20m resolution (excluding AOT, WVP, ... bands):
i.sentinel.import input=data -j pattern='_B((0[2348]_1)|(0[567]|8A|11|12)_2)0m'

# prepare input file list
g.list raster pattern="T49*"
g.list raster pattern="T49*" output=input_cloud_shadow_mask.csv

# edit input_cloud_shadow_mask.csv, content:
blue=T49MGU_20200104T024111_B02_10m
green=T49MGU_20200104T024111_B03_10m
red=T49MGU_20200104T024111_B04_10m
nir=T49MGU_20200104T024111_B08_10m
swir11=T49MGU_20200104T024111_B11_20m
swir12=T49MGU_20200104T024111_B12_20m
nir8a=T49MGU_20200104T024111_B8A_20m

# the default metadata json will be used
i.sentinel.mask -s input=input_cloud_shadow_mask.csv cloud_mask=cloud_mask \
  cloud_raster=cloud_raster shadow_mask=shadow_mask \
  cloud_threshold=50000 shadow_threshold=40000

The result is seen in the screenshot above.

IMPORTANT NOTES

i.sentinel.mask works for Sentinel-2 images whose names follow both the New Compact Naming Convention (e.g. S2A_MSIL1C_20170527T102031_N0205_R065_T32TMQ_20170527T102301.SAFE) and the Old format Naming Convention (e.g. S2A_OPER_PRD_MSIL1C_PDMC_20160930T155112_R079_V20160930T095022_20160930T095944.SAFE). Therefore, both the MTD_TL.xml and S2A_OPER_MTD_L1C_TL_MPS__*.xml file can be provided as input for the computation of shadow mask. Both files can be found in the GRANULE folder of the downloaded *.SAFE product.
For further information about the naming convention see ESA Sentinel User Guide.

REFERENCE

Parmes, E.; Rauste, Y.; Molinier, M.; Andersson, K.; Seitsonen, L. 2017: Automatic Cloud and Shadow Detection in Optical Satellite Imagery Without Using Thermal Bands - Application to Suomi NPP VIIRS Images over Fennoscandia. Remote Sens., 9, 806. (DOI)

SEE ALSO

Overview of i.sentinel toolset

i.sentinel.download, i.sentinel.import, i.sentinel.preproc, r.import, r.external

AUTHORS

Roberta Fagandini, GSoC 2018 student
Moritz Lennert
Roberto Marzocchi

SOURCE CODE

Available at: i.sentinel.mask source code (history)
Latest change: Monday Jan 19 23:02:33 2026 in commit f6cae1f